Упр.35.15 ГДЗ Мерзляк 10 класс Базовый уровень (Алгебра)
Решение #1

Рассмотрим вариант решения задания из учебника Мерзляк, Номировский, Полонский 10 класс, Вентана-Граф:
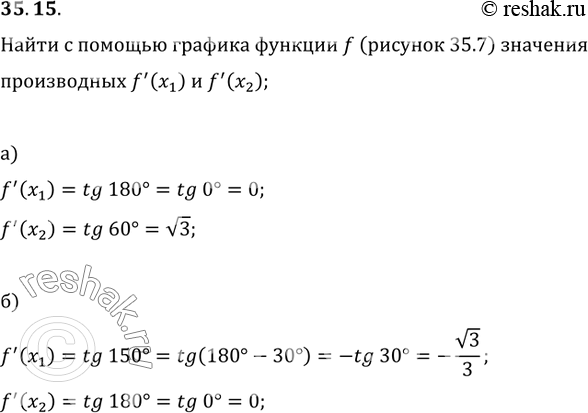
35.15. Найдите с помощью графика функции f (рис. 35.7) значения f'(x_1) и f'(x_2).
*размещая тексты в комментариях ниже, вы автоматически соглашаетесь с пользовательским соглашением