Упр.8.2 ГДЗ Мерзляк 10 класс Базовый уровень (Алгебра)
Решение #1

Рассмотрим вариант решения задания из учебника Мерзляк, Номировский, Полонский 10 класс, Вентана-Граф:
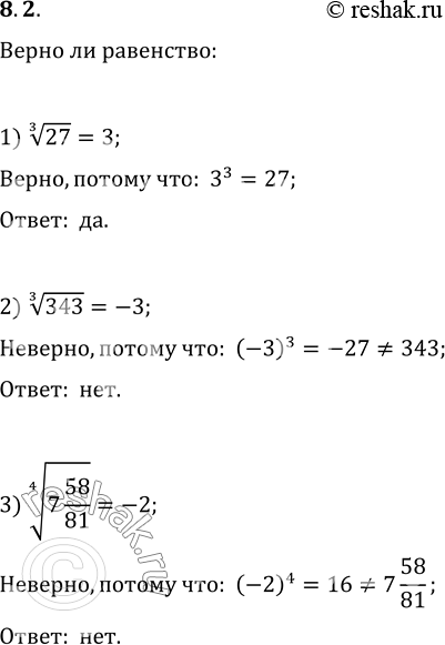
8.2. Верно ли равенство (ответ обоснуйте):
1) (27)^(1/3)=3; 2) 343^(1/3)=-3; 3) (7 58/81)^(1/4)=-2?
*размещая тексты в комментариях ниже, вы автоматически соглашаетесь с пользовательским соглашением